Warrick Lo

Simple Radio Receiver

RF Draft

During my summer break in 2024, I started working on an FM radio receiver. Many resources can be found online, but I was following Radio Receivers, from Crystal to Stereo by Miomir Filipovic.

This project was what sparked my interest in radio frequency engineering, and also the reason I got onto UBC Orbit. Questions about my circuit were asked during my interview (that I thought I failed miserably).

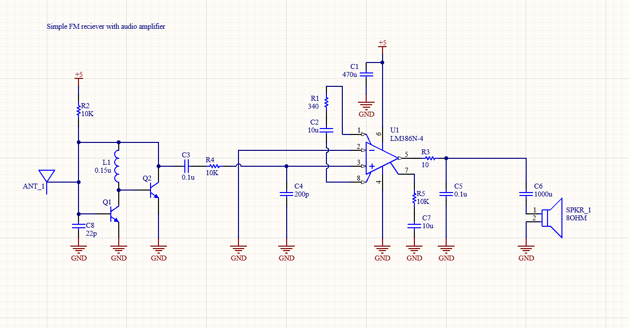
Schematic of the radio receiver circuit.
Figure 1. Schematic of the FM radio receiver circuit.

This page is a draft.